• 属龙和属蛇婚配好吗_属龙和属蛇能白头到老吗

    属龙和属蛇婚配好吗_属龙和属蛇能白头到老吗

    动植物百科 2025-10-24

    一、属龙和属蛇到底合不合?先看清性格底色 问:属龙的人天生张扬,属蛇的人天生谨慎,这两种性格会不会一开始就“火星撞地球”? 答:不会。龙蛇在十二地支中分别对应辰与巳,辰为湿土,巳为明火,火得土而旺...

  • 周易财运_如何提升个人财富运势

    周易财运_如何提升个人财富运势

    宇宙百科 2025-10-24

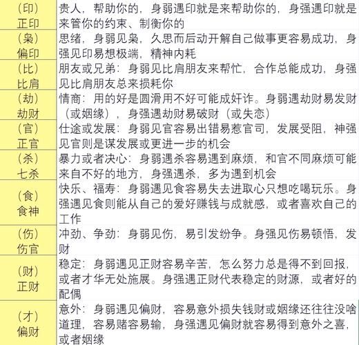
    什么是周易财运? 周易财运,指的是通过《周易》六十四卦、五行生克、天干地支等古老智慧,**解析个人财富流动规律与时机**,并据此调整行为、环境、心态,从而趋吉避凶、聚财生财。它不是简单的算命,而是一...

  • 梦到遍地屎是什么意思_如何化解梦境尴尬

    梦到遍地屎是什么意思_如何化解梦境尴尬

    宇宙百科 2025-10-24

    梦到遍地屎,真的只是“脏”吗? 很多人一醒来就皱鼻子:怎么梦见满地大便?先别急着嫌恶,**在梦境符号学里,粪便常与“财富”“释放”“转化”挂钩**。弗洛伊德把它视为“金钱欲的变形”,荣格则认为那是“...

  • 闹闹星座运势2015_闹闹女巫店2015年运势准吗

    闹闹星座运势2015_闹闹女巫店2015年运势准吗

    宇宙百科 2025-10-24

    闹闹星座运势2015到底讲了什么? 2015年,闹闹女巫店以“穿越迷雾,找到光”为主题,为十二星座分别给出年度关键词、月度转折点与情感财富提示。整份运势被拆成年度总览、每月预警、水逆急救、恋爱锦囊、...

  • 95年属猪财运如何_95年属猪人2024年财运方位

    95年属猪财运如何_95年属猪人2024年财运方位

    宇宙百科 2025-10-24

    95年属猪人2024年整体财运走向 95年属猪的朋友,今年虚岁三十,正值“而立”关口,财运呈现先抑后扬的曲线。年初受“小耗”星干扰,支出明显增多;进入立夏后,“天德”贵人到位,偏财开始抬头;秋分前后...

  • 梦到小学男同学是什么意思_如何解读梦境

    梦到小学男同学是什么意思_如何解读梦境

    宇宙百科 2025-10-24

    梦到小学男同学,往往让人一早醒来就陷入回忆。为什么一个多年未见的人,会突然闯进梦里?这到底意味着什么? **梦到小学男同学,多半与“未完成的情绪”“自我投射”“人际焦虑”有关。** -...

  • 2015属鼠运势_如何化解太岁

    2015属鼠运势_如何化解太岁

    动植物百科 2025-10-24

    2015年乙未羊年,生肖鼠与太岁相害,民间俗称“害太岁”。这一年里,属鼠人常感阻力重重,事业、财运、感情、健康皆受考验。如何看清局势、提前布局、巧妙化解?下文用问答形式拆解全年关键节点,并给出可落地的...

  • 2017年属马运势详解_生肖马今年财运如何

    2017年属马运势详解_生肖马今年财运如何

    动植物百科 2025-10-24

    2017丁酉鸡年,天干丁火,地支酉金,火金交战,对生肖马(午火)来说,是“午酉相破”之年。破太岁虽不如冲太岁猛烈,却暗藏损耗、反复与情绪起伏。下面用问答式结构,逐层拆解事业、财富、感情、健康四大板块,...

  • 2016年属牛财运如何_属牛人2016年财运提升方法

    2016年属牛财运如何_属牛人2016年财运提升方法

    动植物百科 2025-10-24

    2016年,乙未太岁与丑牛相破,民间俗称“破太岁”。**破太岁≠破财**,但确实会带来资金波动、合作反复、计划外支出。属牛人最关心的无非两件事:这一年到底能不能赚到钱?如果风险暗藏,又该如何把钱留住甚...

  • 白羊座六月财运如何_白羊座六月财运提升方法

    白羊座六月财运如何_白羊座六月财运提升方法

    动植物百科 2025-10-24

    六月,太阳在双子、巨蟹之间切换,水星与金星也先后换座,对白羊座的钱包到底意味着什么?下面用问答式拆解,帮你把“进账”与“守财”一次性讲透。(图片来源网络,侵删) 一、星象到底怎样影响白羊...