加拿大投资移民条件_加拿大投资移民费用

新网编辑 43 2025-09-08 02:51:55

加拿大投资移民到底需要什么条件?

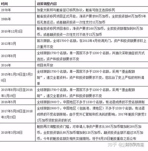
官方通道目前以魁北克投资移民计划(QIIP)为主,联邦创投(SUV)与各省企业家移民为辅。核心门槛集中在以下三点:

加拿大投资移民条件_加拿大投资移民费用
(图片来源 *** ,侵删)
  • 净资产要求:主申请人及配偶名下合法资产≥200万加元,需由指定会计师事务所出具审计报告。
  • 管理经验:过去五年中至少两年持有营利性企业25%以上股权或担任高管,且管理≥2名 *** 员工。
  • 投资义务:一次性向魁省 *** 投资120万加元,五年后无息返还;或一次性支付35万加元融资利息,不返还。

加拿大投资移民费用清单:一次性算清所有支出

除官方投资款外,隐性成本常被忽视。以下以一家三口为例,按加币列示:

  1. 魁省阶段
    • 申请费:主申16,874,配偶及子女免费
    • 投资款:120万(或融资35万)
    • 指定基金公司手续费:2万
  2. 联邦阶段
    • 永久居留权费:主申及配偶各575,子女230
    • 体检:成人350/人,儿童250/人
    • 无犯罪公证及翻译:约1,500
  3. 登陆后
    • 居住保证金:部分省份要求2万,住满可退
    • 安家预算:租房押金、家具、车险等首年约3万

若选择融资方案,总现金流支出约40万加元;全款投资方案则需准备125万加元流动资金


净资产如何被认定为“合法”?

移民官会追溯近六年资产来源,重点审查:

  • 房产:需提供购房合同、贷款还款记录、评估报告;若为多套房,解释租金收入与纳税记录。
  • 公司股权:提交验资报告、分红决议、企业所得税完税凭证;若曾减资或 *** ,补充资金流向。
  • 股票/基金:打印券商对账单,标注大额进出对应的银行流水。

常见补件场景:父母赠予需出具赠与公证+父母资产来源说明;历史档案缺失可用宣誓书+第三方佐证。


魁省与联邦创投(SUV)怎么选?

维度魁省QIIP联邦SUV
语言要求无硬性要求,但法语B2可加分CLB 5(雅思阅读4,其余5)
创业要求获指定机构支持信,持股≥10%
资金占用120万加元锁定五年无需投资 *** ,只需商业运营资金
处理周期约48-60个月12-16个月

年龄45岁以上、无英语成绩、追求一步到位枫叶卡,魁省仍是首选;年轻、科技背景、愿意真实创业可尝试SUV。

加拿大投资移民条件_加拿大投资移民费用
(图片来源 *** ,侵删)

资金来源解释不清会被拒吗?

会。魁省2023年拒签案例中,42%因资产来源存疑。典型雷区:

  • 公司盈利高却长期零分红,无法说明利润去向。
  • 房产增值过快却无交易记录,被质疑估值虚高。
  • 大额现金存入银行,时间与收入周期不匹配。

解决方案:提前两年做资产梳理,把分散在亲友名下的房产、股权逐步归集;必要时请加拿大持牌会计师出具净资产审计报告


拿到枫叶卡后必须住多久?

加拿大永久居民需在每五年内住满730天。常见误区:

  • 以为登陆后才开始计算:实际从获批永久居民身份之日起算。
  • 以为必须连续居住:允许累计,只要五年内总和达标。
  • 以为陪读可豁免:子女在加拿大读书,父母陪同居住时间可计入

若无法满足,可申请“枫叶卡保留”:证明配偶是加拿大公民或本人在境外为加拿大企业工作。


2024年政策走向预测

魁省移民厅已透露:

加拿大投资移民条件_加拿大投资移民费用
(图片来源 *** ,侵删)
  1. 净资产门槛可能从200万加元上调至250万
  2. 投资款或从120万加元增至150万,融资利息同步提高。
  3. 法语要求可能从“加分项”变为强制项,需B2水平。

联邦层面,SUV名额将从每年1,000个增至3,500个,但会引入“同行评审”机制,由第三方验证商业计划真实性。


如何降低整体风险?

三步策略:

  • 早做审计:至少提前一年聘请加拿大CPA完成净资产审计,锁定历史数据。
  • 分散投资:若资金紧张,可考虑夫妻一方申请魁省,另一方持工签提前登陆,减少安家成本。
  • 法语B2:即使当前无强制要求,提前考取可为未来政策变动留足缓冲。

最后提醒:所有文件需英法双语公证,翻译件须由魁省认证翻译员签字,否则视为无效。

上一篇:手机进水摄像头有水雾怎么办_摄像头水雾怎么快速清除
下一篇:加拿大移民需要哪些条件_2024最新政策解析
相关文章

 发表评论

暂时没有评论,来抢沙发吧~